全国企业竞争模拟大赛是利用基于互联网的企业竞争模拟系统面向高校大学生的企业经营决策模拟类全国性赛事。1983年北京大学经济系教师张国有和王其文等开始研发企业竞争模拟系统,并在教学中使用。2001年北京大学光华管理学院发起和组织全国MBA培养院校企业竞争模拟大赛;2010年全国企业竞争模拟大赛推广到所有普通高等院校;2016年新版BizWar企业经营竞争模拟软件应用于高职院校和应用型本科院校的学科竞赛和教学。截止2021年,全国企业竞争模拟大赛(研究生组)已成功举办了20届,全国企业竞争模拟大赛(本科组)已成功举办了12届。实践证明,这种比赛对促进管理理论与实践的结合、促进院校之间的交流、培养学生竞争意识和团队合作精神具有重要意义。
为了贯彻全国教育大会和全国研究生教育会议精神,全面落实《教育部关于加快建设高水平本科教育全面提高人员培养能力的建议》、《加快推进教育现代化实施方案(2018-2022年)》有关要求,开展实践育人,加强就业与创业教育,推动经济管理类专业的实践教学改革,以及高校专业学位研究生教育高质量和内涵式发展,培养新型创新复合型人才,竞赛组委会研究决定拟继续举办“2022年全国企业竞争模拟大赛”。比赛分为校内初赛、全国复赛、全国半决赛、全国总决赛共四个阶段,涉及企业运营和企业决策两个赛道,涵盖高职组、本科组、研究生组三个组别,利用互联网远程进行。
01赛项名称
赛项名称:2022年全国企业竞争模拟大赛
赛项赛道:企业运营赛道&企业决策赛道
赛项组别:高职组/本科组/研究生组
02组织机构
指导单位:中国管理现代化研究会、全国工商管理专业学位研究生教育指导委员会、高等学校国家级实验教学示范中心联席会经管学科组
主办单位:中国管理现代化研究会决策模拟专业委员会
承办单位:浙江财经大学(总决赛)、全国企业竞争模拟大赛组委会
协办单位:尼泊尔运筹学协会
技术支持:北京金益博文科技有限公司
全国企业竞争模拟大赛组织机构包括大赛执委会、专家组、工作组和承办院校等机构,本届总决赛秘书处设在浙江财经大学工商管理学院,具体负责总决赛组织工作。
03参赛对象
高职高专院校在校注册的专科生可报名参加全国企业竞争模拟大赛(高职组),队伍只能报名企业运营赛道,竞赛区分组别,同步进行。
高校在校注册的本科生可报名参加全国企业竞争模拟大赛(本科组),队伍可选择报名参加企业运营赛道或者企业决策赛道,即每名参赛选手可报名参加一支队伍,每支队伍只能选择二个赛道中一个报名参赛,竞赛区分赛道和组别,同步进行。
高校在校注册的研究生和MBA学员可报名参加全国企业竞争模拟大赛(研究生组),队伍只能报名企业决策赛道,竞赛区分组别,同步进行。为了鼓励MBA学员参赛,MBA学员可独立组队,也可MBA学员和本科生组队,或者MBA学员和其他研究生组队;非MBA培养院校研究生组参赛对象必须是研究生。
每名参赛选手只能报名参加一支队伍,每支队伍只能报名一个赛道中的一个组别。即专科生仅可报名企业运营赛道高职组,本科生可以报名参加企业运营赛道本科组或者企业决策赛道本科组,研究生和MBA学员仅可报名企业决策赛道研究生组。
中国赛区每所学校通过校内赛推荐不超过10支队伍报名全国复赛(组织校内赛的额外奖励2支队伍)。
本届竞赛拟单独设中国台湾和尼泊尔等赛区,各单设赛区可自行拟定竞赛规程,规定各学校参赛报名队伍名额及竞赛组织程序,也可由中国管理现代化研究会决策模拟专业委员会推荐参加统一中国赛区总决赛。
04竞赛内容
企业运营赛道竞赛采用BizWar企业经营竞争模拟软件,系统综合评价指标包括:上期分数、普通股股东权益、本期销售收入、本期净利润、本期人均净利润、本期投资回报率、累积纳税、累积普通股股利等十多项指标。比赛网址:http://www.bizwar.cn。
企业决策赛道竞赛采用iBizSim企业竞争模拟软件,系统综合评价指标包括:本期利润、市场占有率、累计纳税、累计分红、净资产、人均利润率、资本利润率。比赛网址:http://www.ibizsim.cn。
北京金益博文科技有限公司提供竞赛软件平台和技术支持,各学校可以申请软件赛区管理员账号组织校内赛,软件账号有效期60天。
05竞赛方式
比赛为团体赛,以学校为单位组队参赛,不得跨校组队。每支参赛队由3名具有参赛资格的参赛选手和1-2名指导教师组成。参赛队选手分别扮演总经理、财务经理、生产经理、营销经理(可兼任)等。中国大陆以外的参赛选手可以利用互联网远程参赛,优秀参赛代表可以推荐参加总决赛,具体由中国管理现代化研究会决策模拟专业委员会负责推荐。
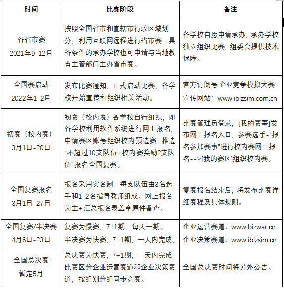
06赛程安排

07报名方式
校内赛报名:
点击链接填写腾讯文档https://docs.qq.com/sheet/DUmJlbGFFSkFCTnBk
08奖项设置
1、向获得总决赛每赛区一至五名的团队、指导教师颁发大赛特等奖荣誉证书及奖杯。
2、向获得总决赛每赛区六至二十名的团队、指导教师颁发大赛一等奖荣誉证书,但总决赛破产队伍仅颁发二等奖荣誉证书。
3、向获得半决赛资格但没进入总决赛的团队、指导教师颁发大赛二等奖荣誉证书,二等奖以“半决赛队伍-总决赛队伍数”为基数,前40%(四舍五入,下同)团队获奖。
4、向获得半决赛资格但没有进入总决赛的团队、指导教师颁发大赛三等奖荣誉证书,三等奖以“半决赛队伍-总决赛队伍数”为基数,获奖比例60%(但半决赛破产队伍除外);向各学校报名队伍不少于3支且比赛成绩第一名,但没有获得以上奖励的团队、指导教师颁发大赛三等奖荣誉证书。
5、为推广和普及全国企业竞争模拟大赛,各参赛学校可向大赛组委会积极投稿(供稿格式为文字、图片、视频等),介绍本校团队风采、培训活动、比赛心得等竞赛风采,竞赛组委会将组织评选优秀组织奖若干名,并颁发荣誉证书。
6、总决赛若设有互动交流环节,将单独评选奖项并颁荣誉证书。
注:获奖证书和奖杯按照报名表的信息制作,并按实际参加比赛的人员发放。
09比赛费用
高职组半决赛收取每支参赛队报名费300元,本科组半决赛收取每赛道每支参赛队报名费300元,研究生组半决赛收取每支参赛队报名费800元,专用于大赛的组织与奖励。
10职业能力证书
为了在当前互联网+背景下对现代管理学有兴趣的学习者提供“在管理中学习管理”的机会,通过网络信息化教育的移动学习、数字学习、泛在学习等的混合式模拟教学,使广大学员树立创业和就业正确的价值观,促使其理性地规划自身未来职业的发展,并在学习过程中自觉地提高创业能力、就业能力和职业生涯的管理能力,现推出专业人才职业能力培训证书。报名参赛人员可免费参加线上培训课程学习,参赛获奖团队可以免考试申请企业管理类职业能力培训证书。
11资料下载
1、高职组比赛通知与规程(盖章版PDF)
http://www.ibizsim.com.cn/a/news/n2/2022/0224/321.html
2、本科组比赛通知与规程(盖章版PDF)
http://www.ibizsim.com.cn/a/news/n2/2022/0224/320.html
3、研究生组比赛通知与规程(盖章版PDF)
http://www.ibizsim.com.cn/a/news/n2/2022/0224/322.html
12培训安排
2022年全国企业竞争模拟大赛已经启动,校内初赛截止到3月20日,全国复赛报名截止到3月27日。本届大赛分为企业决策赛道和企业运营赛道,本科生、研究生和MBA学生可以参加企业决策赛道,专科生和本科生可以参加企业运营赛道。为了帮助大家熟悉比赛平台,提升参赛水平,竞赛组委会近期将开展系列线上培训,望同学们积极参加。


为维护培训秩序,请参加培训的人员提前十分钟准备。培训过程中有问题直接QQ群里询问。
联系方式
全国企业竞争模拟大赛组委会
电话:010-68947879
韦俞竣QQ:525778195
周硕宜QQ:1522896604
杨汝瑶QQ:1059816569
章玮QQ:597076953
官方微信订阅号:企业竞争模拟大赛
全国企业竞争模拟大赛校赛组委会
报名资讯电话:13161875151
校赛联络群:
