学校10项课题获2023年度上海市哲学社会科学规划课题立项

文章来源:科研处 作者: 发布时间:2023-10-17 浏览次数:243


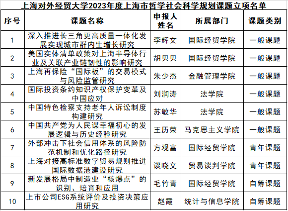
日前, 上海哲学社会科学规划办公室公示了2023年度上海市哲学社会科学规划课题拟立项名单,全市共计立项课题326项,必赢626net入口首页10个项目获得立项资助(其中一般项目6项、青年项目2项、自筹项目2项)。

Baidu
sogou